Factors affecting postpartum ovarian activity of goats in tropical semi-arid region
Environment and nutrition factors in reproduction
DOI:
https://doi.org/10.48162/rev.39.032Palabras clave:
Puerperio, Anoestrus, Balance Energético NegativoResumen

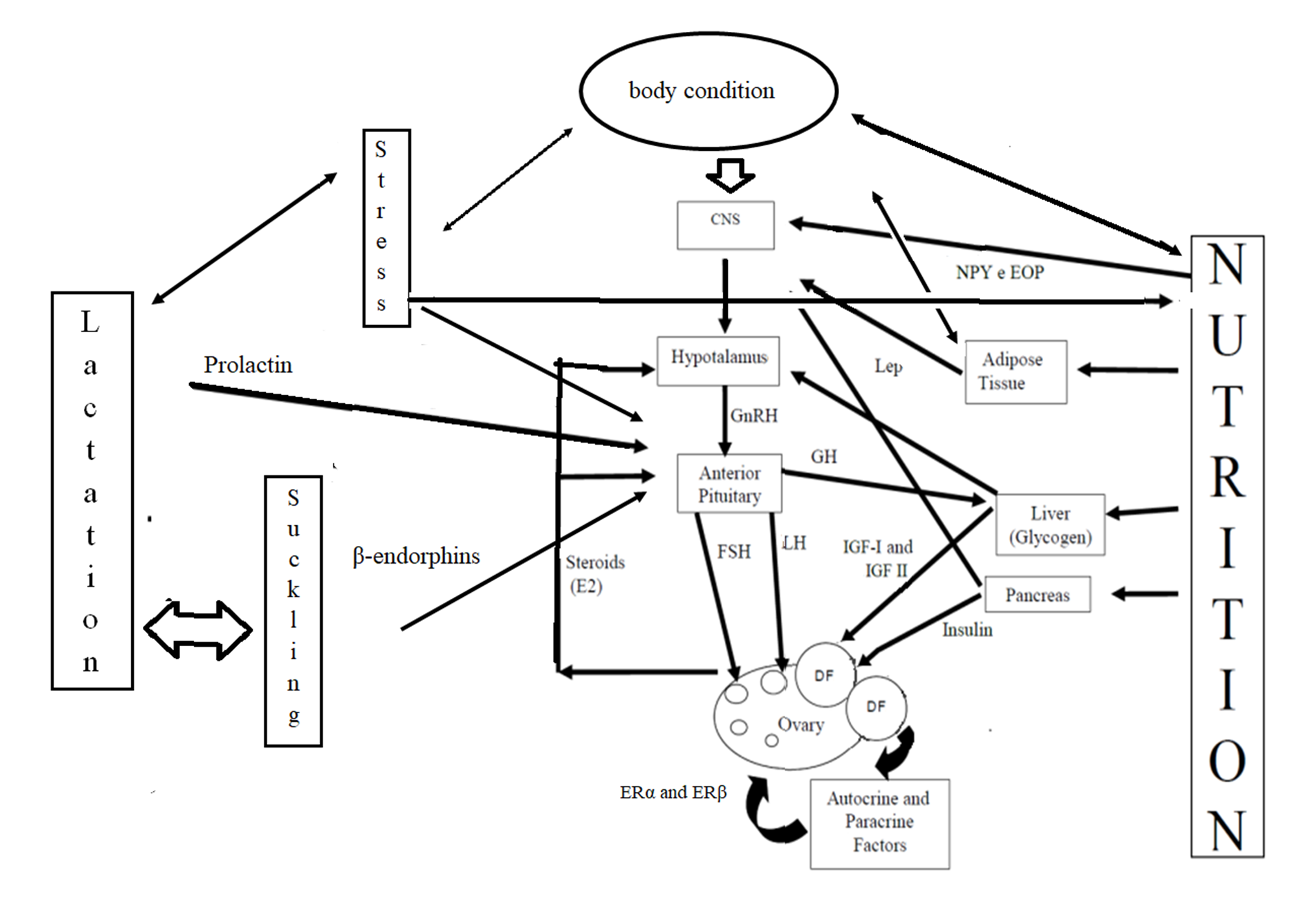
There have been few studies on the use of diets and strategies to reduce the length of postpartum anoestrus in dairy goats, especially in tropical semi-arid regions. This review discusses the factors influencing the return of postpartum ovarian activity in goats. During the postpartum period, goats are in puerperal anoestrus and their reproductive tract is being prepared for a new conception. Anoestrus is necessary for tissue renewal in the uterus (uterine involution) associated with the return of cyclic ovarian activity, and is influenced by factors such as suckling of the offspring, social interactions, body condition score (BCS) before and after birth, intensity of negative energy balance (NEB) and stress from adverse climatic conditions. The anoestrus period can be extended by delays in the resumption of reproductive activity of females in puerperium. The duration of puerperal anoestrus in goats directly affects the productivity of the herd and is mainly influenced by nutrition, lactation period and heat stress. To minimize the negative effects of postpartum anoestrus on productivity, we recommend a mating season and a plan for the kidding period, as well as a program to monitor the body condition score during pregnancy so that the animals will have a better BCS at parturition. To minimize the effects of a negative energy balance, we suggest nutritional supplementation with levels of energy above the requirements for maintenance.
Highlights
- The duration of postpartum anoestrus in goats is influenced by nutrition and body condition score.
- Heat stress can intensify the negative energy balance, consequently increased the period of anoestrus.
- Puerperal anoestrus occurs as a result of tissue renewal in the uterus.
- Suckling of the offspring associated with the period of lactation and social interactions can modified the puerperal anoestrus period.
- Use of diets and strategies to reduce the postpartum anoestrus in goats.
Descargas
Descargas
Publicado
Cómo citar
Número
Sección
Licencia
Derechos de autor 2021 Revista de la Facultad de Ciencias Agrarias UNCuyo

Esta obra está bajo una licencia internacional Creative Commons Reconocimiento-NoComercial-CompartirIgual 3.0.
Aquellos autores/as que tengan publicaciones con esta revista, aceptan las Políticas Editoriales.








.jpg)



