Saberes y prácticas. Revista de Filosofía y Educación / ISSN 2525-2089
Vol. 9 N° 1 (2024) / Sección Dosier / pp. 1-19 / 
Centro de Investigaciones Interdisciplinarias de Filosofía en la Escuela (CIIFE),
Facultad de Filosofía y Letras, Universidad Nacional de Cuyo, Argentina.
revistasaberesypracticas@ffyl.uncu.edu.ar / saberesypracticas.uncu.edu.ar
Recibido: 27/02/2024 Aceptado: 27/07/2024
DOI: https://doi.org/10.48162/rev.36.118
Proposal for psychopedagogical intervention aimed at managing
school conflict at the Alfonso López Pumarejo Educational Institution from a
restorative approach
Leidy
Johana Quintero Marulanda
Universidad Pontificia
Bolivariana, Colombia
leidy.quintero@upb.edu.co
Angelica María Echeverry Ramírez
Universidad Pontificia
Bolivariana, Colombia
angelicamaria.echeverry@upb.edu.co
Resumen. En este artículo se muestra el diseño de una
propuesta de intervención psicopedagógica orientada a la gestión del conflicto
escolar desde un enfoque restaurativo, que surge de la pregunta de
investigación sobre ¿cuáles son las estrategias restaurativas que podrían
contribuir a un manejo eficaz del conflicto en la sede Central de la
Institución Educativa Alfonso López Pumarejo? El ejercicio tomó como referencia
los aportes de Howard Zehr en cuanto al cambio de lentes que sugiere como
acercamiento a los pilares, principios y alcances de la Justicia Restaurativa. Teniendo
en cuenta el modelo ecológico de Bronfenbrenner, la propuesta articula y promueve
la participación de todos los miembros del microsistema en la resolución de
conflictos. De los resultados obtenidos
y bajo el modelo de programas, se diseña una propuesta de intervención
psicopedagógica en la que se abordan estrategias restaurativas para la gestión
del conflicto en la comunidad educativa alfonsina, como forma de construir paz
desde el aula.
Palabras clave. enfoque restaurativo, conflicto escolar, prácticas restaurativas,
innovación, intervención psicopedagógica.
Abstract. This article shows the design of a psychopedagogical intervention
proposal aimed at managing school conflict from a restorative approach, which
arises from the research question about what are the restorative strategies
that could contribute to effective conflict management in school. Headquarters
of the Alfonso López Pumarejo Educational Institution? The exercise took as
reference the contributions of Howard Zehr regarding the change of lenses that
he suggests as an approach to the pillars, principles and scope of Restorative
Justice. Taking into account Bronfenbrenner's ecological model, the proposal
articulates and promotes the participation of all members of the microsystem in
conflict resolution. From the results obtained and under the program model, a
psychopedagogical intervention proposal is designed in which restorative
strategies are addressed for the management of conflict in the Alfonso
educational community, as a way to build peace from the classroom.
Keywords. restorative approach, school conflict, restorative practices,
innovation, psychopedagogical intervention.
La escuela se impuso sobre otras formas de
educación para asumir el papel protagónico en las sociedades modernas;
partiendo de las relaciones que la habitan, los saberes curriculares y ocultos
que en ella circulan; y, los discursos que la orientan. Así las cosas, podría
pensarse en la escuela como un ambiente donde las interacciones entre las
personas permiten la construcción de vínculos sociales que se dirigen hacia
ciertas finalidades educativas.
Siguiendo a Hopkins (2015) las relaciones constituyen
un factor motivador para que niños, niñas y adolescentes asistan a la escuela;
razón por la cual esta se configura en uno de los espacios donde desarrollarán
las competencias para relacionarse de manera efectiva con sus pares y maestros,
en medio de los aciertos y tropiezos esperables en todo proceso de aprendizaje.
Sin embargo, más allá de las dificultades propias de los aspectos relacionales,
como el hacer o conservar amigos o mostrar puntos de vista de manera
respetuosa, los estudiantes se enfrentan a situaciones de violencia de diversa
índole que son replicadas en este contexto. En los últimos años, se ha dedicado
considerable atención al estudio de la violencia en escuelas y otros entornos
educativos, siendo este uno de los contextos de violencia más investigados. De
hecho, según Trucco e Inostroza (2017) alrededor de un 30% de los niños, niñas
y adolescentes en edad escolar en América Latina afirma haber vivido
situaciones de violencia en la escuela, tanto en forma de agresiones físicas
como burlas por distintos motivos. (p. 16)
Lo anterior, evidencia que la escuela no es
ajena a las realidades que la circundan; y que, por el contrario, las
interacciones que en ella se establecen se encuentran permeadas por las
experiencias, percepciones e ideologías del mundo que las rodea, es decir, a la
escuela se trasladan diferentes situaciones conflictivas relacionadas con sus entornos
violentos más cercanos, por lo tanto, es en este espacio donde se establecen
las bases para construir la paz en el aula. No se trata de un traspaso lineal
de situaciones del contexto nacional-local hacia la escuela, sino de un ingreso
en el que estas, al tomar forma de relación y corporeidad en el espacio y
tiempo escolar, adquieren características particulares y niveles de autonomía
relativa que parecieran abstraer las condiciones más remotas con las cuales
guardan relaciones de contigüidad e interdependencia. (Villafañe, Ortega y
Merchán, 2017, p.194)
La asimilación y expresión de estas
situaciones externas determinan, en gran medida, las relaciones que se tejen en
los entornos escolares y su impacto en la convivencia; es aquí donde surge la
necesidad de reconocer las formas que han adoptado estas violencias en el
entorno escolar para abordarlas y mitigar su difusión e impacto. Resulta
necesario en este punto, traer a colación el mandato constitucional que le
endilga a la escuela el deber de formar el respeto a los Derechos Humanos, a la
paz y a la democracia; mandato que desarrolla el legislador en la Ley 1620 de
2013 conocida como “Ley de Convivencia Escolar” y su Decreto Reglamentario, que
entre otros aspectos propende por crear sistemas y recursos que permitan la
integración de habilidades ciudadanas y la educación en Derechos Humanos,
sexuales y reproductivos de manera transversal en todas las áreas obligatorias
y fundamentales del conocimiento y formación establecidas en el proyecto
educativo de la institución.
Para acercarse a las motivaciones que
sustentaron su expedición, la Ley 1620 de 2013 propone la acción desde los
componentes de promoción, prevención, atención y seguimiento de las situaciones
que afectan la convivencia, dejando a un lado la asimilación de los procesos de
gestión de los conflictos escolares a los procesos propios del derecho penal y
del derecho disciplinario. Así las cosas,
de tener establecidas una serie de faltas catalogadas como “leves,
graves y gravísimas” se da cabida a su reconocimiento como “situaciones que
afectan la convivencia”; este giro discursivo apela a dejar atrás la idea de
tipificar conductas individuales que trasgreden normas específicas, para dar
paso a una noción de “situación” que trasciende las individualidades para
mostrar que obedece a una multiplicidad de factores que comprometen a toda una
comunidad, bien sea porque se ve impactada de manera general o porque desde la
suma de esfuerzos de sus miembros se busca la solución.
De la lectura del literal “d” del artículo
43 que establece los protocolos para la atención de situaciones Tipo II, se
extrae de manera literal la necesidad de generar acciones restaurativas que
busquen la reparación de los daños causados, el restablecimiento de los
derechos y la reconciliación dentro de un clima de relaciones constructivas en
el establecimiento educativo; así como las consecuencias aplicables a quienes
han promovido, contribuido o participado en la situación reportada.
Puerta Lopera, Builes Builes & Sepúlveda
Alzate (2015), señalan que son varios desafíos debe afrontar la escuela para la
implementación consciente de estas prácticas restaurativas, siendo el primero
de estos eliminar el lenguaje punitivo que normalmente se asocia con el derecho
penal, el cual involucra términos como delito, delincuente, proceso judicial y
pena, y en su lugar, reemplazarlo con un contenido que se alinee con los
objetivos de la escuela. De esta manera, se pueden utilizar términos como
ofensor, víctima, restauración, asunción del daño, perdón y reconciliación,
movilización voluntaria del ofensor hacia la reparación y reintegración de los
involucrados en la convivencia.
Otro aspecto para tener en cuenta es el
cambio de paradigma en la concepción de justicia en el derecho penal que ha
permeado la escuela, invitándola a innovar en sus prácticas punitivas para
acudir a una visión positiva del conflicto y solucionarlo de una manera
alternativa. Alberti y Pedrol (2017) señalan que el punto decisivo no solo está
en abandonar el uso de castigos, sino en trascender la dicotomía entre
"castigar" o "no hacer nada o hacer por". Esto implica
superar tanto el modelo negligente, que muestra indiferencia hacia los hechos,
como el modelo permisivo, que busca proteger al individuo de las consecuencias
de sus acciones. Es esencial enfatizar que el Enfoque Restaurativo no implica
la inacción (modelo permisivo) ni la falta de preocupación (modelo negligente).
Desde lo anterior, se considera relevante reconocer que existen orientaciones que
no se han centrado en línea del castigo como lo es la Justicia Restaurativa.
Así
las cosas, resulta pertinente señalar que el reconocimiento del concepto de
justicia restaurativa remite a sus orígenes en las prácticas de solución de
conflictos de diversas comunidades indígenas a lo largo del mundo, tal como lo
plantean Gregory & Evans, 2020 y Rodríguez Cely, 2012. En la modernidad su
implementación gira alrededor de los lineamientos jurídicos que soportan al
sistema penal, especialmente en lo atinente al sistema de responsabilidad penal
que acoge a los menores infractores.
Kelmelmajer, citada por Sandoval, Ochoa & González (2017) ubica como
punto de partida la medida tomada por una Corte en Kitchener, Ontario, Canadá,
consistente en ordenar a ciertos jóvenes responsables de daños a propiedades
vecinas que llegaran a un acuerdo con los afectados para reparar los daños de
acuerdo con su satisfacción, resultó tan exitosa que llevó a la creación del
Programa de Reconciliación entre Víctimas y Ofensores. Siguiendo esta línea se
encuentra que estas iniciativas han sido replicadas en Estados Unidos, Canadá,
Nueva Zelanda y Australia bajo la forma de programas denominados VOM (Victim
-Offender Mediation, por sus siglas en inglés) (Mestitz, 2005).
En
esta línea, es necesario referenciar que, desde noviembre de 1987, la
Organización de las Naciones Unidas -ONU- mediante una recomendación se
manifiesta sobre los principios fundamentales de justicia para las víctimas de
delitos y del abuso del poder, lo que llevaría en años posteriores, a la firma
de la resolución sobre desarrollo e implementación de medidas de mediación y
justicia restaurativa en justicia criminal y a la Declaración de Viena sobre la
delincuencia y la justicia de las que se desprende la exhortación a los países
miembros para el desarrollo de políticas, procedimientos y programas de
justicia restaurativa que sean respetuosos a los derechos, necesidades e
intereses de las víctimas, los delincuentes, las comunidades y todas las demás
partes. (ONU, 2006).
Al
tenor de estos lineamientos jurídicos y de los que de ellos se desprenden,
Colombia inició una transición de un sistema eminentemente tutelar a un sistema
de justicia o responsabilidad penal juvenil que abogue por los principios de
justicia restaurativa y del modelo de descriminalización, desjudicialización,
diversificación y debido proceso, en el marco de procedimientos garantistas y
respetuosos de los derechos de los menores de edad. (Rodríguez, 2012). Así con
la promulgación de la Ley 1098 de 2006, por la cual se expide el Código de
Infancia y Adolescencia en Colombia, se apeló a un nuevo Sistema de
Responsabilidad Penal para Adolescentes (SRPA) que establece el ajuste del
sistema de justicia a los principios de la Convención Internacional sobre los Derechos
del Niño.
En
Colombia la implementación de programas de justicia restaurativa en el marco
del SRPA es relativamente joven y alberga enormes desafíos que han sido
abordados como objeto de estudio en un número importante de investigaciones y
propuestas de intervención. Sin embargo, un espacio potencial aún no explotado
para generar reconocimiento y apropiación de los conceptos propios de la
Justicia Restaurativa se encuentra en las aulas, lugar en el que, desde los
lineamientos del Ministerio de Educación Nacional, se propone iniciar la
construcción de ciudadanía dotando a niños, niñas y adolescentes de habilidades
y competencias para la solución y gestión de conflictos.
En
este sentido Zehr (2006) afirma que la Justicia Restaurativa busca empoderar
tanto a la víctima como al ofensor, permitiéndoles colaborar para encontrar una
solución conjunta; y se brinda al ofensor la oportunidad de asumir la
responsabilidad por sus acciones. Además, se involucra a la comunidad para
asegurar que la reparación no se limite a un asunto individual entre el ofensor
y la víctima, sino que también tenga como objetivo la reconstrucción de los
lazos sociales que se hayan podido afectar. Por lo tanto, se requiere de la participación
de la comunidad para garantizar el cumplimiento de los acuerdos. Los principios
enunciados por Zehr, son sujetos de aplicación en los diferentes contextos en
los que puedan presentar conflictos. Así, se encuentra que la escuela se erige
como uno de los principales espacios para generar procesos de aprehensión de
prácticas restaurativas y avanzar en la superación de la visión punitiva que
acompaña la atención y seguimiento de las situaciones que afectan la
convivencia.
Una
revisión del contexto internacional permite reconocer que la implementación de
medidas propias de la Justicia Restaurativa en las aulas trae consigo una
disminución del doble de días perdidos por adoptar medidas disciplinaria como
la suspensión frente a un grupo de control; docentes y estudiantes reportan
mejoras en el ambiente escolar, así como evidencian progresos en el
empoderamiento y resiliencia de los estudiantes que han utilizado los círculos
restaurativos para movilizarse fuera del racismo y otras formas de opresión.
(Gregory & Evans, 2020). Por su parte González, Etow, & De La Vega
(2019) señalan que estos enfoques punitivos, excluyentes y de tolerancia cero
(por ejemplo, suspensiones, expulsiones y uso de la fuerza por parte de los oficiales
de recursos escolares) no solo niegan a los estudiantes oportunidades
educativas importantes, sino que también pueden agravar las disparidades
sociales, económicas y de salud existentes.
Daneshzadeh
& Sirrakos (2018) al encontrar que el enfoque punitivo contribuye a la
segregación racial presentan en su investigación una propuesta de combinar la
restauración de la juventud negra con la transformación de las escuelas bajo el
enfoque de la Justicia Restaurativa, señalan que este enfoque del plan de
estudios restaurativo no solo cambió el lugar de control de las escuelas a la
comunidad, sino que también involucró a los estudiantes como socios, alejándose
del enfoque hiperindividualizado en el (mal) comportamiento de los jóvenes y,
en cambio, transformó las condiciones de los entornos inmediatos de los
estudiantes segregados por su color de piel. Además, Din, Wisetsri, Khan &
Pinthapataya (2021) lanzaron un estudio piloto para implementar un programa de
justicia restaurativa y determinar su eficacia para reducir las malas conductas
de los estudiantes y promover su capital psicológico. Encontraron estos autores
que en las tres fases de las pruebas se confirmó la reducción en la
ocurrencia/intensidad de malas conductas debido a la intervención de la
justicia restaurativa, y como la intervención de pares durante las fases tuvo
un impacto positivo y contribuyó en la reducción de los comportamientos
catalogados como malos.
En
el Proyecto de Innovación Educativa, Bañares, López, Beneite & Di Giorgi
(2021) encuentran que el acercamiento restaurativo con base en criterios de
convivencia y ciudadanía estipulados en la LOMCE y los ODS, metodológicamente
resulta más adecuado debido al conocimiento entre las partes en conflicto desde
una perspectiva más amplia de las partes, es decir, se conoce al otro (sus
emociones, sentimientos, realidades y pensamientos).
En
el contexto nacional, al indagar en la literatura sobre estudios que permitan
establecer el estado de la implementación de la Justicia Restaurativa y la
efectividad de esta en las aulas, se encuentra que la apuesta investigativa ha
girado en torno a la producción de artículos de revisión que rastrean
investigaciones adelantadas en otros países y se devela que el acercamiento a
este enfoque se ha hecho, como se enunció previamente, en el marco del Sistema
de Responsabilidad Penal para Adolescentes.
Se
encuentra en este rastreo, que desde la Facultad de Educación de la Universidad
de Antioquia se propone el estudio denominado “Estrategia pedagógica desde la
Justicia Restaurativa: Un estudio de caso en la Institución Educativa Javiera
Londoño -Centro”, en el que se plantea que este enfoque facilita la
comunicación, resolución de conflictos y abordaje de las violencias, lo que
contribuye a construir la escuela como un espacio político que promueve la paz. En esta misma línea, la Universidad Mayor de
San Andrés aporta una memoria laboral de experiencias educativas desde las
prácticas restaurativas para la prevención de la violencia en dos unidades
educativas (Henao, 2019).
Piñeres
Botero, Bocanegra & Tovar (2011), señalan que es fundamental implementar en
las aulas prácticas restaurativas como parte de un cambio educativo que se
refleje en el currículo, no solo como una asignatura más, sino como un elemento
que se integre en todos los contenidos. Lo anterior implica su inclusión en las
prácticas diarias en el aula y la superación de las barreras que este cambio
representa; tal como lo evidencia la investigación adelantada por Calderón
& Rached (2020) que refieren la oposición por parte de docentes
experimentados al cambio de paradigma y la demanda de una mayor capacitación
para la inclusión de nuevos enfoques en el ámbito de la convivencia escolar en
la educación secundaria.
Esta
exploración encuentra que una de las conclusiones destacadas por González
Barbosa (2016) es que la innovación educativa no debería limitarse únicamente a
soluciones administrativas para abordar la problemática de la violencia en las
escuelas. En cambio, se debería ofrecer la oportunidad de utilizar herramientas
como la Justicia Restaurativa para resolver los conflictos de manera más
efectiva y superar la tendencia a confundir de manera simplista los actos de
violencia e indisciplina como una sola entidad.
En
suma, el enfoque restaurativo ofrece una serie de estrategias y prácticas que
impactan de manera positiva a las comunidades y las relaciones que en su seno
nacen, al trascender su campo de aplicación de la política criminal a entornos
educativos traen consigo la posibilidad de no limitar su acción a la reparación
del daño, sino a prevenir su aparición generando espacios de promoción de la
sana convivencia. Por tanto, se requiere la promoción de este enfoque aunado a procesos
de evaluación y difusión que den cuenta de los avances, así como de los
desafíos y amenazas que surgen en su implementación en el aula para la
construcción de estrategias de gestión del conflicto escolar que responda a las
necesidades de cada contexto.
En
atención a lo anteriormente descrito, surge esta iniciativa que tiene como
objetivo general diseñar una propuesta de intervención psicopedagógica orientada a instalar
prácticas restaurativas que puedan contribuir a una gestión eficaz del
conflicto escolar en la sede Central de la Institución Educativa Alfonso López
Pumarejo. Para lograr este cometido se propone en primer término, identificar
las concepciones y creencias de los directivos docentes y docentes alfonsinos
frente al enfoque punitivo y a las prácticas restaurativas como alternativa
para la resolución de conflictos en el ámbito escolar. Seguidamente, se
establece la necesidad de caracterizar las diferentes estrategias implementadas
por los directivos docentes y docentes alfonsinos para abordar las situaciones
que afectan la convivencia; para finalmente, proponer una estrategia
psicopedagógica desde las practicas restaurativas para la gestión del conflicto
escolar en la sede Central de la Institución Educativa Alfonso López Pumarejo.
Sobre la base de
que el método cualitativo busca entender las realidades y cómo las personas las
construyen, y al tenor de lo que Colás (2016) ha señalado al decir que el
método cualitativo se refiere a un enfoque de investigación que se centra en
comprender, interpretar y analizar fenómenos sociales desde una perspectiva
subjetiva y contextual, se ha establecido que es este el método seleccionado
para elaborar esta propuesta de intervención psicopedagógica. Dentro de los
modelos de intervención psicopedagógica es el modelo de programas el que ofrece
el sustento para llevar a cabo el diseño de esta propuesta toda vez que se
persiguen unos objetivos de prevención y de intervención social y educativa
para el desarrollo de unos aprendizajes, mediante el diseño de unas estrategias
que surgen como respuesta a unas necesidades diagnosticadas (Herreras, 2004,
p.210)
Para el
reconocimiento del contexto disciplinario de esta comunidad educativa se
procedió a utilizar la entrevista semiestructurada bajo una guía de entrevista
elaborada a partir de cuatro categorías, siendo estas a saber: prevención de
situaciones que afectan la convivencia, visión del conflicto escolar, atención
y gestión del conflicto escolar y, conocimiento del enfoque restaurativo como
mecanismo de gestión del conflicto escolar. Así como la revisión documental a
través de una rejilla de observación con la que se revisaron los libros
observadores de los diferentes cursos de los grados 6º a 11º, en busca de
información acerca de las situaciones reportadas, la manera de gestionarlas y
las acciones de seguimiento adelantadas.
Mediante un
muestreo intencionado, se contó con una población de dieciocho (18) docentes y
dos (2) directivos docentes vinculados a la IE Alfonso López Pumarejo. Los
observadores revisados fueron veinte (20) correspondientes a grados 6º a 11º.
Para el diseño de
esta propuesta se contó con un diagnóstico a partir de la aplicación de los
instrumentos y técnicas previamente explicadas, teniendo en cuenta que para
lograr un acercamiento a esta población se extendió una carta de invitación a
los directivos docentes en las que tras exponer el alcance e interés de esta
iniciativa se solicitaba su autorización para llevar a cabo la recolección de
información en los términos ya enunciados. Posteriormente, cada uno de los
participantes asintió su participación mediante el diligenciamiento de un
consentimiento informado.
Al agotar la etapa
de recolección de la información requerida, se procede a sistematizar y
analizar los resultados para delimitar el problema y establecer los objetivos
que orientarán la propuesta de intervención que cuenta con una serie de
estrategias y actividades para proporcionar a los directivos docentes y
docentes las herramientas necesarias para la puesta en marcha de las prácticas
restaurativas.
La gestión poco
efectiva del conflicto escolar en la Institución Educativa Alfonso López
Pumarejo del municipio de Palmira (V), emerge como principal problema tras
emplear la técnica conocida como “Árbol de Problemas”; su elaboración tomó la
información recogida mediante las entrevistas aplicadas a los 20 participantes
y rejillas de observación aplicadas en la revisión de los libros observadores,
para reconocer las causas y efectos de este problema, y de esta manera,
proponer una serie de estrategias en el marco de una propuesta de intervención
psicopedagógica.
Al momento de elaborar la guía de las entrevistas
semiestructuradas y la rejilla de observación que guiaría la revisión de los
libros observadores, se establecieron como criterios de orientación la pregunta
de investigación, los objetivos y el marco teórico.
De este
reconocimiento se propusieron cuatro categorías para direccionar las preguntas
que se efectuaron en las entrevistas semiestructuradas, siendo estas a saber:
prevención de situaciones que afectan la convivencia, visión del conflicto
escolar, atención y gestión del conflicto escolar y, conocimiento del enfoque
restaurativo como mecanismo de gestión del conflicto escolar.
Para llevar a cabo
la observación se elaboró una rejilla en la que se buscaba caracterizar la
situación que afecta la convivencia que se reportaba, las medidas aplicadas
durante la atención de la situación, si se evidenciaba la realización de
acciones de seguimiento a la situación y, si había constancia de la realización
de un cierre a la situación.
Prevención de situaciones que afectan la
convivencia
Las respuestas
obtenidas por parte de los docentes entrevistados frente a las estrategias que
utilizan para la prevención de las situaciones que afectan la convivencia giran
mayoritariamente alrededor de las indicaciones que se imparten el primer día de
clases del año lectivo o de cada período. Además, cuatro de ellos refirieron la
socialización de los valores institucionales y del Manual de Convivencia ese
primer día. Dos de ellos, manifestaron que utilizaban el ANCA (Acuerdos y
Normas para la Convivencia Armónica). Los directivos docentes, ante esta
pregunta respondieron que gran parte de esa labor se delegaba a los docentes, a
quienes en las semanas de desarrollo institucional se les orientaba al
respecto. Así como ellos elaboran una agenda para que los docentes se guíen ese
primer día de clases.
Visión del
conflicto
Al
preguntarles
para ellos qué es un conflicto, docentes y directivos docentes
coincidieron en
la visión negativa del mismo referida en los siguientes
términos “diferencia”,
“incumplimiento”, “tensión”,
“choque” o “situación que opaca el curso
normal”. También
coinciden que los conflictos pueden aparecer con mayor facilidad en
espacios
donde los estudiantes puedan expresarse y moverse con libertad, frente
a
aquellos en los que se les motiva a competir entre ellos.
Atención y
gestión del conflicto escolar
Respecto a la
gestión del conflicto y las formas de hacerlo, se encuentran percepciones como “es
mejor castigar y reprender a tiempo cualquier comportamiento disruptivo para
que no se repita o replique” mayoritariamente, directivos y docentes, se
mostraron de acuerdo, tres docentes se mostraron en desacuerdo y uno señaló que
la palabra “castigar” le sonaba muy fuerte. Frente a la suspensión como
consecuencia de contrariar lo establecido en el Manual de Convivencia, los
docentes se mostraron a favor, pero que esta no fuera en la casa de los
estudiantes. La suspensión debía ser en el colegio, además debían tener
acciones “correctivas-formativas”. Sin embargo, mostraron la dificultad del
cuidado y acompañamiento de esos estudiantes suspendidos.
Cuando se les
preguntó sobre si su gestión del conflicto se centraba en el agresor o en el
agredido, señalaron unánimemente que en ambos. Además, plantearon que debían
atender al agredido, pensando en una agresión física, y debían atender al
agresor para que supiera que hay consecuencias. Entre los desafíos relatados
por los docentes al momento de atender conflictos se relacionaron con el tener
que dejar los salones solos por atender la situación, que no esté el
coordinador para apoyar y el tener que interrumpir la clase.
Reconocimiento del enfoque restaurativo
Los entrevistados,
docentes y directivos docentes, señalaron que no han escuchado hablar de la
Justicia Restaurativa. Cuando se les preguntó sobre si al atender una situación
que afecta la convivencia preguntan por la norma que se vulneró o por quién o
qué se dañó, mayoritariamente manifestaron que preguntaban por quién se dañó.
Al preguntar, que sucede si se elige la otra pregunta expresaron que podían
pensar que eran primero las normas que las personas, y así ellos no ven las
situaciones
De la revisión de
los observadores de los 20 grupos distribuidos en los seis grados del
bachillerato, se observa que las situaciones más reportadas son las Tipo 1 con
un total de 108 reportes, entre las que presentan mayor prevalencia el
incumplimiento de los compromisos académicos (tareas, material) con 25
reportes, seguida de las conversaciones que interrumpen la clase o pararse del
puesto con 21 reportes. Se destaca que, de las 108 situaciones reportadas, sólo
28 de ellas fueron notificadas a los padres, madres y/o acudientes. A ninguna
de ellas se le aplicó una medida diferente al reporte en el Observador, así
como tampoco obra evidencia de acciones de seguimiento y/o cierre de estas.
Las situaciones Tipo II tuvieron un total
de 95 reportes, siendo los llamados de atención reiterativos frente a las
situaciones Tipo 1. Es de anotar que, al momento de revisar los libros
Observadores se tuvo en cuenta que los docentes señalaran en su escrito que “en
diversas ocasiones”, “varias veces”, “con frecuencia” se había presentado la
situación para determinar la configuración de situaciones Tipo II. Se destaca
que 12 de las situaciones informadas corresponden al consumo de sustancias
psicoactivas en las instalaciones de la Institución y que dentro de los daños
que se causaron a los elementos institucionales se evidencia la quema de un
observador. De estas situaciones como medida se procedió a su remisión a las
entidades correspondientes (Sistema de salud- EPS) para que recibieran
acompañamiento médico y/o psicológico; 7 estudiantes fueron suspendidos y a 1
de ellos se le canceló la matrícula por la reiteración de consumo de sustancias
psicoactivas en la Institución.
Frente al seguimiento de estas medidas se
encontró que se les realizó seguimiento a las situaciones remitidas al Sistema
de Salud, puesto que los padres de familia aportaron las constancias de
asistencia a las citas. No hay evidencia de acciones de cierre en ninguna de
las situaciones reportadas.
En cuanto a las situaciones Tipo III, se
encontró evidencia de dos reportes asociados a lesiones personales y hurto de
implementos deportivos. La situación relacionada con lesiones personales,
además de ser remitida al Sistema de Salud para la atención de los
involucrados, también contó con la presencia de la Policía de Infancia y
Adolescencia; y una de las partes interpuso la denuncia ante la Fiscalía. El
Comité Municipal de Convivencia hizo parte del proceso. Se propuso una acción
reparadora en la que se involucraron a las familias y tendía restablecer los
lazos entre los estudiantes y sus compañeros. Hay evidencia de acciones de
seguimiento ni de cierre en esta última.
Ademas, se debe señalar que situaciones
que afectan la convivencia como el “cutting” o la presunta violencia
intrafamiliar, tuvieron lugar en la Institución Educativa Alfonso López
Pumarejo; sin embargo, en los observadores no se evidencia su reporte puesto
que dentro de las políticas institucionales se procede a remitir a las entidades
correspondientes. Siendo la remisión la constancia de la atención de la
situación en particular, y bajo la responsabilidad de coordinador y director de
grupo se custodia la información y se adelantan las acciones de seguimiento.
La lectura del
contexto toma como punto inicial el análisis y categorización de la información
recolectada; así se procede al uso del “Árbol de Problemas” como herramienta
para identificar las causas y efectos relacionados con el problema que sustenta
esta iniciativa. Por su parte, la elaboración del “Árbol de Objetivos” permitió establecer
cuáles serían las áreas de intervención que se plantearían en la propuesta; así
como los objetivos que orientarían el diseño.
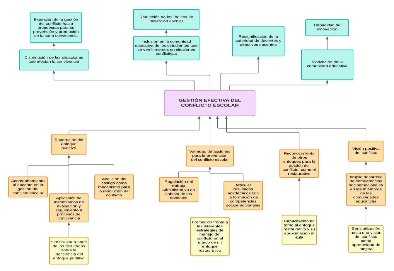
Gráfico 1. Árbol de problemas
Fuente. Elaboración propia
Gráfico 2. Árbol de objetivos
Fuente.
Elaboración propia
Tomando como punto de partida las
herramientas expuestas, se señaló que el objetivo general de esta intervención
apunta a mejorar la gestión del conflicto escolar en la IE Alfonso López
Pumarejo desde un enfoque restaurativo. Por consiguiente, se requiere sensibilizar
a docentes y directivos docentes frente a dos aspectos a saber; la ineficiencia
del enfoque punitivo partiendo de los resultados de evaluación y seguimiento a
los procesos de convivencia abordados desde este enfoque; de un lado y, del
otro, alrededor de una visión positiva del conflicto.
Con posterioridad surge la
necesidad de capacitar a los docentes y directivos docentes en torno al enfoque
restaurativo y su aproximación al aula; y, por último, desarrollar jornadas de
formación sobre las diferentes estrategias que aporta el paradigma restaurativo
para la gestión del conflicto en el aula.
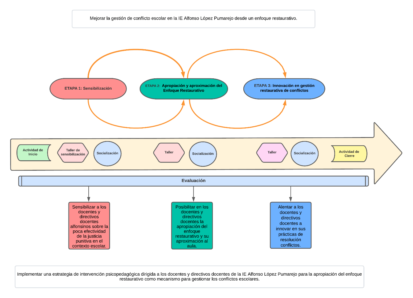
Gráfico 3. Ruta de Intervención
Fuente. Elaboración propia
La estrategia parte
de los supuestos orientadores del modelo de intervención psicopedagógica por
programas, dado que este permite desarrollar una propuesta con un carácter
inminentemente preventivo, grupal y próximo a los principios de intervención
social y educativa; entendiendo que el enfoque restaurativo más allá del daño y
su reparación; puesto que aboga por crear las condiciones necesarias para la
prevención de situaciones que afectan la convivencia y la promoción de
prácticas que reconocen la importancia de las relaciones y necesidades de los
miembros de una comunidad.
La propuesta de intervención parte del
diagnóstico que se obtuvo tras el análisis de la información recolectada
mediante la aplicación de las entrevistas semiestructuradas y la revisión de
los observadores de los grados de sexto a once. En este diseño[1] se contempla el desarrollo de la intervención en tres
fases, la primera de ellas apunta a la sensibilización de los docentes y directivos docentes frente a la poca efectividad del
enfoque sancionatorio en sus aulas. Para este fin se propone un taller de
reflexión llamado “Más allá del castigo” con el que se busca superar las
resistencias al cambio de paradigma que se sugiere, a través de los siguientes
momentos: “Respondiendo a Camus”, “Recordando a tus maestros”, “La voz de los
estudiantes” y “Actividad de Cierre”.
Atendiendo
a la necesidad de que los docentes y directivos docentes se empoderen frente a
la gestión del conflicto con las estrategias que les ofrece el enfoque
restaurativo surge un taller de apropiación del enfoque restaurativo llamado
“Y… ¿si dejamos de castigar?” con una serie de actividades que buscan el
reconocimiento del enfoque. Se proponen dos capacitaciones, una llamada “Acercándonos
al enfoque restaurativo”, y; otra denominada “Practicando el enfoque
restaurativo”, en esta última capacitación se diseña un momento reconocido como
“Mapeando nuestros conflictos”, para dar paso a una actividad de cierre.
Finalmente, se plantea el taller de innovación en
gestión de conflictos llamado “Cambiando Lentes” para alentar a los docentes y
directivos docentes a innovar en sus prácticas de resolución conflictos,
adaptando las diferentes estrategias restaurativas a sus aulas. Así este taller
consta de la realización de un “Cine-foro” alrededor de la película Anina; una
Conferencia brindada por un experto a convenir, seguida de un momento llamado
“Tu caja de herramientas” para concluir con la actividad de cierre.
Conviene en este punto señalar que se ha desarrollado
una cartilla dirigida a los docentes y directivos docentes alfonsinos. Esta se ha
concebido como una herramienta educativa y de difusión para promover la
comprensión y aplicación de los principios y prácticas del enfoque restaurativo
en sus aulas. Su objetivo principal es proporcionar información clara y
accesible sobre los conceptos, procesos y beneficios de este enfoque, a la que
pueden volver cada vez que se requiera, una vez se hayan agotado las diferentes
estrategias diseñadas en esta propuesta de intervención.
Se ha propuesto como indicador de evaluación que a
dos años de ejecutada la propuesta de intervención se evidencie una apropiación
del enfoque restaurativo entre los docentes y directivos docentes de la
comunidad educativa de la IE Alfonso López Pumarejo. Igualmente, se estableció
que a dos años de ejecutada esta de intervención se evidencia una reducción en
el número de situaciones que afectan la convivencia, así como la reducción en
la reincidencia de los estudiantes que participan en situaciones que afectan la
convivencia.
Para establecer el cumplimiento de los indicadores
se han establecido como medio de verificación los dos informes anuales del
Comité de Convivencia Escolar después de la ejecución de la propuesta; así como
la revisión de los observadores de cada grado.
Es de anotar que conforme se vayan adelantando las
diferentes estrategias propuestas se ha establecido diferentes indicadores y
medios de verificación para evaluar la ejecución, pertinencia y alcance de la
intervención.
Esta propuesta de
intervención psicopedagógica surge como una
iniciativa que busca contribuir a una gestión eficaz del conflicto escolar en
la sede Central de la Institución Educativa Alfonso López Pumarejo, mediante el
uso de estrategias propias del enfoque restaurativo acordes a las necesidades
de esta comunidad educativa.
En el recorrido que
se ha adelantado para diseñar la propuesta, se tuvo como punto de partida la
búsqueda de antecedentes en la literatura que dieran cuenta de la aplicación
del enfoque restaurativo en los contextos escolares y soportes teóricos para
sustentarla. Así en este camino, bajo el método cualitativo se adelantaron una
serie de entrevistas semiestructuradas a los docentes y directivos docentes
alfonsinos; así como la revisión de los observadores de los grupos del
bachillerato, con el ánimo de reconocer las maneras de concebir el conflicto
escolar y las estrategias utilizadas por el profesorado para gestionarlos,
seguirlos y prevenirlos.
Los resultados
obtenidos señalan que la gestión poco efectiva del conflicto escolar viene del
fuerte arraigo al enfoque punitivo en la cotidianidad alfonsina, así como el
desgaste de este modelo, en el que la medida más aplicada en el manejo de un
conflicto consiste en la anotación en el libro Observador, reporte que muchas
veces no trasciende al no ser notificado a los padres, madres y/o acudientes de
los estudiantes implicados, ni a los directivos y sobre el que no se hace
ningún tipo de seguimiento.
La mayor muestra
del desgaste del castigo como herramienta para reprender y evitar la réplica de
comportamientos indeseados en las clases; y el hartazgo del estudiantado, lo
ofrece la quema de un observador. Este resultado se recibió con sorpresa y
llama la atención por el simbolismo que entraña; se debe señalar que sobre los
estudiantes de ese grupo en particular no se habían reportado situaciones más
allá de las que puedan darse en un salón de clases. En la reconstrucción del
libro que tuvieron que hacer los partícipes de la situación se deja constancia
como primera anotación su intervención en la quema y en el resto de los
estudiantes se señala como su silencio permitió que se llevara a cabo esta
acción. Así, en consonancia con Foucault se puede afirmar que en el corazón de
todos los sistemas disciplinarios funciona un pequeño mecanismo penal que se
beneficia de cierto privilegio de justicia (p. 165), así en la escuela se ha
privilegiado una noción de justicia que ve en el castigo la manera de subsanar
y prevenir las situaciones que afecten o puedan llegar a lesionar la
convivencia mediante el encauzamiento de la conducta.
Como solución a las
situaciones de conflicto, el enfoque punitivo es empleado para el cumplimiento
de las reglas y normatividad de las Instituciones; el uso de anotaciones en
observador, llamados de atención ya sea por escrito o de manera verbal, castigos,
regaños, se tornan en la forma más utilizada día a día para generar impacto en
el seguimiento de la norma. Sin embargo, estas acciones, pueden generar más
conflicto, confusión, e incentivar a la rebeldía y mal comportamiento, puesto
que en algunos casos el castigo se percibe injusto, en la medida que establece
que hay sujetos que pueden castigar y otros que son castigables.
Frente a la visión
que se tiene del conflicto sobresale el hecho de que los participantes lo han
asumido desde una postura negativa, de choque y tensión. En este punto resulta
pertinente señalar que más allá de tener una perspectiva del conflicto como una
oportunidad para encontrar los aspectos sobre los que se debe enfatizar para
una apropiación de competencias relaciones; el conflicto puede atribuirse a un
error en las áreas de relación y socialización de los niños, niñas y
adolescentes, que pueden ser la base de peleas verbales y también físicas. Con
frecuencia estas acciones conflictivas son descritas como “mal comportamiento”
o “conductas inadecuadas”, en lugar de ser entendidas como errores que aparecen
por la falta de habilidades para gestionar estas situaciones de una manera más
efectiva, y desde estos lentes, tomarlo como la oportunidad de desarrollar el
pensamiento alternativo en los estudiantes. (Hopkins, 2020)
De
los resultados
es preciso señalar que el ejercicio de construcción de
normas se limita a unos
momentos específicos durante el año lectivo -primer
día del año o del período-
y más que una “construcción” se alinea
más con la presentación de una serie comportamientos
que el docente ha señalado como permitidos o no permitidos.
Probablemente
muchas de esas conductas atenten contra la convivencia o la
posibiliten,
dependiendo del lenguaje desde el que se proponga el listado, lo que
llama la
atención es la nula participación de quienes deben seguir
esas pautas. Así,
podría señalarse que estas aulas distan de ser llamadas
restaurativas, puesto
que desde este enfoque se promueve el consenso sobre los
comportamientos
aceptados o no, en atención a las necesidades de cada uno de los
miembros
(Hopkins, 2020). Igualmente, se propone su revisión constante
para hacer los
ajustes a que haya lugar.
De la detección de
estas situaciones en la elaboración del “Árbol e Problemas” se facilita la toma
de decisiones, para dar paso al planteamiento del “Árbol de Objetivos “en aras
de definir de manera clara y estructurada los resultados deseados con la propuesta;
así como la selección de las actividades y estrategias que pueden llevar a los
docentes y directivos docentes a mejorar la gestión del conflicto escolar.
Entendiendo que el
enfoque punitivo se ha desgastado al reñir con las necesidades de la comunidad
educativa, y ante el desconocimiento de otras maneras de no sólo atender
situaciones que afectan la convivencia, sino de prevenirlas, emerge el enfoque
restaurativo con sus prácticas informales y formales como una posibilidad de
llevar al profesorado alfonsino a ese cometido de gestionar de manera efectiva
sus conflictos. Resaltando que el Análisis de Involucrados y la matriz de Marco
Lógico, permitió trazar unos objetivos específicos para la propuesta y, que
para cada uno de ellos se diseñaran unas actividades que contribuyeran al
cumplimiento de estos, tal como se puede observar en la propuesta de
intervención psicopedagógica.
Para la
sensibilización de los docentes y directivos docentes frente a la poca
efectividad del enfoque sancionatorio en sus aulas, se propuso un taller de
reflexión llamado “Más allá del castigo” con el que se busca superar las
resistencias al cambio de paradigma que se sugiere. Calderón & Rached (2020)
señalan que precisamente estas resistencias han generado que muchas de las
intervenciones bajo los parámetros del enfoque restaurativo en el ámbito
escolar hayan sido pobres.
Atendiendo
a la necesidad de que los docentes y directivos docentes se empoderen frente a
la gestión del conflicto con las estrategias que les ofrece el enfoque
restaurativo surge un taller de apropiación del enfoque restaurativo llamado
“Y… ¿si dejamos de castigar?” con una serie de actividades que buscan el
reconocimiento del enfoque, entendiendo el aporte que Albert Eglash (1957) hace
al postular el término “creative restitution” para referirse a una técnica en
la que el ofensor, bajo una apropiada supervisión, es ayudado a encontrar el
camino para enmendar a los que dañó, reparar el daño o perjuicio que ha
causado, y hacer un esfuerzo adicional, siempre que sea posible, ayudando a
otros como él. Esta noción de restaurar lo que se ha dañado, ofrece los nuevos
lentes que propone Zehr (2010) para abordar el
crimen, antes que nada, como un daño que se ocasionó a las personas y a las
comunidades. Centrarse en el daño ocasionado implica una preocupación inherente
por las necesidades y roles de las víctimas. Para la justicia restaurativa,
entonces, la justicia parte de una preocupación por las víctimas y sus
necesidades. Procura reparar el daño dentro de lo posible tanto de manera
concreta como simbólica. También resalta la importancia de la responsabilidad
activa del ofensor y las obligaciones que esta conlleva. Este autor reconoce en
los centros educativos un terreno importante para la aplicación de las
prácticas restaurativas, que vendrían siendo las adaptaciones de la justicia
restaurativa a los contextos escolares (p. 30).
Finalmente, surge el taller de innovación en gestión
de conflictos llamado “Cambiando Lentes” para alentar a los docentes y
directivos docentes a innovar en sus prácticas de resolución conflictos,
adaptando las diferentes estrategias restaurativas a sus aulas. Es importante reconocer que la implementación de medidas propias de la
Justicia Restaurativa en las aulas trae consigo una disminución del doble de
días perdidos por adoptar medidas disciplinarias como la suspensión frente a un
grupo de control; docentes y estudiantes reportan mejoras en el ambiente
escolar, así como evidencian progresos en el empoderamiento y resiliencia de
los estudiantes que han utilizado los círculos restaurativos (Gregory, 2020)
Tras analizar los
diferentes aspectos que se tuvieron en cuenta para el diseño de esta propuesta
de intervención psicopedagógica, es pertinente mencionar que el modelo
ecológico de Bronfenbrenner puede ayudar a identificar los diversos factores
que influyen en la dinámica y los resultados de los procesos restaurativos.
Las diversas
estructuras de un ambiente, propuestas por este autor, al ser contrastadas con
esta propuesta de intervención, permite señalar que el microsistema se refiere
al entorno inmediato de un individuo, como la familia, los compañeros y los
docentes en el entorno escolar. Desde aquí se establece que en el enfoque
restaurativo, se promueve la participación de todos los miembros del
microsistema en la resolución de conflictos. Los círculos restaurativos, por
ejemplo, involucran a las personas afectadas por un conflicto (víctimas,
ofensores y miembros de la comunidad) para discutir los problemas, tomar
decisiones y reparar el daño causado. El
enfoque restaurativo fortalece las relaciones en el microsistema al fomentar la
comunicación, la empatía y la responsabilidad compartida.
Entendiendo que el
mesosistema se refiere a las interacciones y conexiones entre los diferentes
entornos en los que se desenvuelve un individuo, podría pensarse en la relación
entre la escuela y la familia. En el contexto de la implementación del enfoque
restaurativo, el mesosistema se vuelve crucial para el éxito de las prácticas
restaurativas. La colaboración entre los docentes, los padres y otros actores
relevantes es fundamental para establecer un entorno coherente y de apoyo que
promueva la justicia restaurativa. La comunicación y la coordinación entre
estos diferentes sistemas ayudan a garantizar una implementación efectiva y
coherente del enfoque restaurativo en las aulas. Esta mención debe hacerse
porque en la propuesta que se ha diseñado no se incluyen actividades de este
orden. Sin embargo, es de aclararse que este hecho no obedece a un
desconocimiento de la importancia de la relación de la escuela con la familia,
sino a que se tomó la decisión de realizar un acercamiento al profesorado y sus
directivos al ser estos los llamados a gestionar los conflictos escolares en
primera instancia. Además, desde su gestión innovadora la escuela impacta a las
familias y al resto de la comunidad.
La implementación
del enfoque restaurativo en las aulas se ve afectada por las políticas y
regulaciones educativas existentes, estos entornos indirectos influyen en el
desarrollo del individuo. Un exosistema favorable puede brindar apoyo y
recursos para la implementación de prácticas restaurativas, mientras que un
exosistema desfavorable puede presentar barreras y desafíos. Aunque la Ley de
Convivencia Escolar y su Decreto Reglamentario dan puntadas alrededor del
enfoque restaurativo como estrategia para activar la promoción de la sana
convivencia, se queda corta en su alcance. Casi diez años después de su
promulgación, los establecimientos educativos se han apropiado de manera formal
de su articulado, pero este no ha trascendido a la cotidianidad de la escuela
que se aferra a modelos sancionatorios, tal vez porque desconoce que hay otras
maneras de mirar los conflictos.
En el contexto de
la implementación del enfoque restaurativo en las aulas, el macrosistema puede
desempeñar un papel importante al establecer la visión y los valores de una
sociedad en relación con la justicia y la resolución de conflictos. Un
macrosistema que valore la justicia restaurativa y promueva la construcción de
relaciones saludables y el aprendizaje socioemocional facilitará la
implementación y sostenibilidad del enfoque restaurativo en las aulas. La
escuela se ha permeado de la visión y los valores que la sociedad ha construido
en torno a la justicia, y también la entiende como ese ejercicio de venganza
regulada en cabeza de alguna autoridad, llámela Estado o llámela docente; que
excluye al agresor y pasa por alto las necesidades de las víctimas, mientras
mira impávida como los lazos de la comunidad se rompen,
La implementación
exitosa del enfoque restaurativo en las aulas requiere la participación y
colaboración de todos los actores relevantes en los diferentes niveles del
modelo ecológico.
Albertí. (2009). Justicia restaurativa
en el ámbito escolar. COPEC.
Arias, V. O. (2021). Territorialidades
y sentidos sobre la. Mundo Fesc,
Ayaviri Álvarez, L. E., & García
Duchen, J. E. T. (2018). Experiencias educativas, desde la Justicia
Restaurativa y Prácticas Restaurativas para la Prevención de la Violencia
(Doctoral dissertation).
Bañares, M. C., López, R. N., Beneite,
A., & Di Giorgi, A. (2021). Proyecto de Innovación Educativa: la justicia
restaurativa como modelo socioeducativo en la resolución de conflictos.
Crónica. Revista de Pedagogía y Psicopedagogía., (6), 91-99.
Bronfenbrenner,
U. (1971). La ecología del desarrollo humano. Barcelona, Paidós.
Calderón, L., & Rached, S. (2020).
La justicia restaurativa como modelo para construir ciudadanía en el marco de
una educación democrática. Anuario Digital de Investigación Educativa, (3).
Código de Infancia y Adolescencia. Ley
1098 de 2006. 08 de noviembre de 2006. (Colombia).
Colás,
P. (2016). Enfoques en la metodología
cualitativa: sus prácticas de investigación. Métodos de investigación en psicopedagogía.
Madrid: McGraw-Hill.
Daneshzadeh, A., & Sirrakos, G.
(2018). Restorative
justice as a doubled-edged sword: conflating restoration of black youth with
transformation of schools. Taboo: The Journal of Culture and Education, 17(4),
2.
Din,
M. U., Wisetsri, W., Khan, F., & Pinthapataya, J. (2021). Restorative
Justice and its impact on Primary Schools Students of Swat, KP-Pakistan: In
Psychological Perspective. Psychology and Education
Journal, 58(2), 5526-5533.
Foucault. (2002). Vigilar y castigar:
nacimiento de la prisión. Argentina: Siglo XXI Editores Argentina.
Gregory,
A., & Evans, K. R. (2020). The Starts and Stumbles of Restorative Justice
in Education: Where Do We Go from Here?. National
Education Policy Center
González Barbosa, S. (2016). La
justicia restaurativa: un modelo de paz en la innovación educativa en escuelas
de nivel primaria en la Ciudad de México.
González, T., Etow, A., & De La
Vega, C. (2019). Health
equity, school discipline reform, and restorative justice. The Journal of Law,
Medicine & Ethics, 47(2_suppl), 47-50.
Herreras, E. B. (2004). Modelos de orientación e intervención
psicopedagógica; modelo de intervención por programas. EduPsykhé: Revista de
psicología y psicopedagogía, 3(2), 199-213.
ICBF. (17 de diciembre de 2019). ICBF.
Recuperado el noviembre de 2022, de
https://www.icbf.gov.co/ser-papas/riesgos-digitales-los-que-se-exponen-los-ninos-y-como-prevenirlos
ICBF. (julio de 2022). Instituto
Colombiano de Bienestar Familiar. Recuperado el noviembre de 2022, de La
justicia restaurativa, un enfoque para fortalecer la convivencia en el entorno
educativo: https://www.icbf.gov.co/mis-manos-te-ensenan/la-justicia-restaurativa-un-enfoque-para-fortalecer-la-convivencia-en-el
I.E. Alfonso López Pumarejo. (2011).
Proyecto Educativo Institucional. Recuperado el noviembre de 2022, de I.E. Alfonso
López Pumarejo: https://alpumarejopalmira.edu.co/wp/?page_id=154
McCold,
P., & Norfolk, V. W. (2016). En busca de un
paradigma: una teoría sobre justicia restaurativa.
Marshall,
C. D. (2020). Restorative justice. In Religion Matters (pp. 101-117). Springer,
Singapore.
Palomino, P. (2010). Los problemas de
convivencia escolar: percepciones, factores y abordajes en el aula. Suplemento
Memorias V Encuentro.
Patiño Mariaca, D. M., & Ruiz
Gutiérrez, A. M. (2015). La justicia restaurativa: un modelo comunitarista de
resolución de conflictos. Revista facultad de derecho y ciencias politicas,
213-255.
Piñeres Botero, C. G., Bocanegra, L.,
& Tovar, R. (2011). Resolución de conflictos en la escuela a partir de los
principios de la justicia restaurativa. Hallazgos, 8(16), 183-201.
Rodríguez Cely, L. A., (2012).
Análisis de la Justicia Restaurativa en Materia de Responsabilidad Penal para
Adolescentes en Colombia. Anuario de Psicología Jurídica, 22(1),25-35.
Sandoval, M. D. R. M., Ochoa, G. P.,
& González, I. D. P. (2017). La justicia restaurativa en el Derecho
Internacional Público y su relación con la justicia transicional. Iustitia,
(15), 9-30.
Trucco,
D., & Inostroza, P. (2017). Las violencias en el espacio escolar. [archivo
PDF]. Recuperado de https://repositorio.cepal.org/bitstream/handle/11362/41068/S1700122_es.pdf?sequence=4&isAllowed=y
Zapata Cardona, G. A. (2016).
Estrategia pedagógica desde la Justicia Restaurativa: un estudio de caso en la
Institución Educativa Javiera Londoño-Centro.